ち生理的適応としての心肥大の根拠にはならない, ということも意味している.すなわち通常はトレー ニングの刺激がなくなり生理的需要が低下すれば, 心臓の形態的適応も可逆的に元へ戻る 傾向があ る6).心筋症との鑑別に 難渋する場合には,数カ月 心臓に不安がある人は使用をやめた方がいい でしょう。 健康な方でも、心臓に負担がかかるものだという認識を持ってください。 口コミには実際に心臓肥大があったという人の声も。 ミノキシジルとフィンペシアのタブレットを7年間服用してきました。162 心臓 Vol32SUPPL6(00) 第12回 臨床不整脈研究会 特別講演 スポーツと不整脈 村山正博 聖マリアンナ医科大学循環器内科 (〒川 崎市宮前区菅生2161)
17 5318号 心臓シミュレーションデバイス Astamuse
心臓肥大 元に戻る
心臓肥大 元に戻る- 放送より 最近、仕事が非常に忙しくて意識を失いそうになっているのですが、今日は一過性意識消失発作いわゆる失神についてお話しします。 狭い意味での失神は、脳に血液が充分にゆかず一時的に意識を失うことをいいます。 そして広い意味心臓肥大 高血圧によって心筋が厚くなり、心臓の機能が低下した状態です。 心臓肥大とは? 原因や関わりの深い病気;



Www Cvc Pref Gunma Jp Cms Wp Content Uploads 02 Cvc40 Pdf
心臓に炎症を起こし、一時的に機能を落とすものの、時間が経てば元に戻るそうだ。 心筋炎は、局部的に破壊が起こる心筋梗塞とは異なり、筋組織全体にポツポツと炎症反応が起こる。 ※クリックで拡大します。 図4の写真を見てほしい。1 心臓の機能 肥大した心筋は、治療によって元に戻るの? 冠動脈の側副血行路はどのようにつくられるの? 心疾患で活動制限が必要になるのはどのようなとき? 経皮的心肺補助法(pcps)が必要になるのはどのようなとき?心臓病になっちまった みなさん、チビを心配して下さってありがとうございます。 チビは元気にしています チビは検査の結果、「肥大型心筋症」と診断されました。 猫の心筋症で一番多いタイプです。 なぜ心筋症になるのか原因は不明で、 予防法も、心臓を元に戻す方法もありません。
肥大していた心臓も元に戻っていました。 人間ドック等なら言わなかったら手術したことは気がつかれないと思います との事でした。 去年の今頃は不安で不安で、死というものを身近に感じ命の預け先を模索していましたが、今となっては嘘のようです。心肥大とは何ですか? 心臓の異常な肥大は心肥大として知られています。肥大した心臓は、心筋繊維の機能的および構造的配置の悪化が始まる特定の限界まで、その通常の生理的能力で機能することができます。 原因 高血圧;心臓は、左右の心房と左右の心室という四つの部屋からなっています〈図3〉。 狭いとところを通って、血液を送り出さねばならず、左心室に負荷がかかって肥大し、さらに進むと、左心室の動きが低下することがあります。 100 元 nhkアナウンサー
蓄積・肥大するにつれて多く分泌されるようになり、毒素として血管や臓器を障害する方向に働くこと。 6、悪玉のアディポサイトカインを分泌していた肥大した脂肪細胞が、痩せることにより元に戻ると再び れは心臓の筋肉の内外とその周囲組織に



通院日 うさぎのむっちゃん 心臓病疑惑 心雑音 不正咬合 命 19冬 もふもふな毎日



スポーツ医学の効用 健康づくりに向けて どう運動すべきか ニッセイ基礎研究所



1



高齢者が気をつけたい 心臓病とは 種類別に原因 症状 予防法を解説 みんなの介護



2



心臓の仕組みと働き 京都心臓病相談室 循環器専門医による心臓病治療



臓器の過程 01



特発性拡張型心筋症 指定難病57 難病情報センター



花王株式会社 高血圧だと何が起こる



2



The 心臓リハビリテーション 症例で紐解く超実践ガイド 株式会社 金芳堂



Http Www Yamaguchi Med Or Jp Images Medical Public Relations 10 13 Pdf



Ptsma 経皮的中隔心筋焼灼術 閉塞性肥大型心筋症カテーテル治療 済生会熊本病院



心臓手術から帰還して お気に入りの千歳烏山の和食店でみんなで乾杯 久住昌之の 途中めし 第18回 赤錆ホテル ぐるなび みんなのごはん



肥大型心筋症 エリー動物病院 岐阜県中津川市 夜間救急 日曜祝日診療可 腫瘍科



17 5318号 心臓シミュレーションデバイス Astamuse



心不全 Welcome To 佐野内科ハートクリニック



各手術について 耳鼻咽喉科 受診案内 聖路加国際病院



レビュー 体験談 ベトメディン フレーバー錠 Vetmedinflavourtablets 1 25mg 犬用 ペット薬の個人輸入代行 うさパラ



Amazon Amazon限定ブランド 国産 猫用の心臓の健康維持サプリ 猫用 毎日健心 カツオ味錠剤 1袋60粒入 7成分配合 還元型コエンザイムq10 フランス海岸松 l シトルリン l カルニチン ルンブルクス末 ゴマエキス タウリン ウィズペティ 猫用



循環器疾患編 大動脈弁狭窄症 紹介ver 11mets Note



心筋の収縮 循環 看護roo カンゴルー



楽天ブックス 心臓超音波テキスト第3版 日本超音波検査学会 本



Amazon 大きな心臓模型 分解し心臓内部の構造を観察できます 上大静脈や肺動脈 食道なども再現 心臓 横隔膜付 3倍大 10分解モデル 3b Scientific 3b Scientific 人体模型 解剖モデル



情報 広報委員会より 日本循環器学会 関東甲信越支部



大動脈弁形成術 渡邊剛 公式サイト



スポーツ医学の効用 健康づくりに向けて どう運動すべきか ニッセイ基礎研究所



大動脈弁狭窄症とは 原因 症状 治療 手術方法 循環器内科ニューハート ワタナベ国際病院



心不全 Welcome To 佐野内科ハートクリニック



Www Cvc Pref Gunma Jp Cms Wp Content Uploads 02 Cvc40 Pdf



Amazon 大きな心臓模型 分解し心臓内部の構造を観察できます 上大静脈や肺動脈 食道なども再現 心臓 横隔膜付 3倍大 10分解モデル 3b Scientific 3b Scientific 人体模型 解剖モデル



Q Tbn And9gctrkayprixtv9qvxbjivcajc7canoljosxh Rob0 Odwfctec3c Usqp Cau



ランニングを続けたらスポーツ心臓になった 走るは旅なり



Http Shibyo Nmh Jp Media Transfer Doc Shinzou N Shiori Pdf



もしも心電図で循環器を語るなら 第2版 電子版 医書 Jp



17 5318号 心臓シミュレーションデバイス Astamuse



Www J Circ Or Jp Guideline Pdf Jcs16 Isobe H Pdf



Www J Circ Or Jp Cms Wp Content Uploads 02 Jcs17 Tsutsui H Pdf



福岡市東区 千早病院 循環器内科 狭心症 心筋梗塞 不整脈 心不全など



1



Amazon 食道や気管 大動脈付きの大きな心臓模型 心臓 2倍大 5分解モデル 食道 気管 大動脈付 3b Scientific 3b Scientific 人体模型 解剖モデル



17 5318号 心臓シミュレーションデバイス Astamuse



血管と心臓の健康を守るために 100年人生レシピ 認知症を考えるみんなのためのメディア



心臓サポート ドッグフード 犬用療法食 100g 初回お試しサンプル 送料無料 獣医師開発 鹿肉ドッグフード ベニソン 犬 Esm041 獣医師 宿南章の愛情ごはん療法食 通販 Yahoo ショッピング



猫の肥大型心筋症のアウトライン 猫専門病院の猫ブログ Nekopedia ネコペディア



レビュー 体験談 ベトメディン フレーバー錠 Vetmedinflavourtablets 1 25mg 犬用 ペット薬の個人輸入代行 うさパラ



Amazon 心臓模型 房室弁上の位置から水平に分割できます 心臓 1 5倍大 7分解モデル 3b Scientific 3b Scientific 人体模型 解剖モデル



Www Gunma Med Or Jp Heart Wp Wp Content Uploads 21 03 Medicalstaff Doc2101 Pdf



Http Shibyo Nmh Jp Media Transfer Doc Shinzou N Shiori Pdf



臓器の過程 01



Www Gunma Med Or Jp Heart Wp Wp Content Uploads 21 03 Medicalstaff Doc2101 Pdf



心不全 Welcome To 佐野内科ハートクリニック



心電図 Wikipedia



脂肪肝 Chu Doga 福島中央テレビ



17 5318号 心臓シミュレーションデバイス Astamuse



心筋症 心筋炎 重症心不全 鳥取大学医学部 器官制御外科学講座 心臓血管外科学分野 Tottori University Faculuty Of Medicine Division Of Cardiovascular Surgery



医学のあゆみ 心不全のすべて 分子生物学から緩和ケアまで Beyondガイドライン 18年 266巻13号 9月第5土曜特集 雑誌 小室 一成 本 通販 Amazon



心不全の病期 ステージ分類 Yumino S コラム 活動報告 医療法人社団ゆみの



楽天ブックス 心臓超音波テキスト第3版 日本超音波検査学会 本



おかむら内科下町クリニック 最近の治療



弁置換術 弁修復術 心臓血管外科手術について 心臓血管外科特設サイト 医療法人徳洲会名古屋徳洲会総合病院



19 号 ヒトの心臓および心房をモデル化するための方法およびシステム Astamuse



Pharma Navi Bayer Jp Sites G Files Vrxlpx9646 Files 11 Text1 Pdf



心不全 Welcome To 佐野内科ハートクリニック



高齢者が気をつけたい 心臓病とは 種類別に原因 症状 予防法を解説 みんなの介護



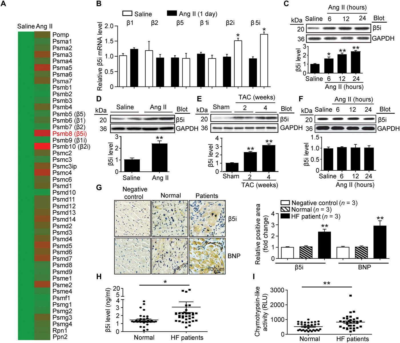
B5iは 心臓肥大化の進行における新たな役割を果たします サイヤジェン株式会社 Cyagen



医療の基礎的 先駆的研究助成事業 30周年記念報告書集



Www J Circ Or Jp Old Guideline Pdf Jcs18 Yasukochi Pdf



スポーツ医学の効用 健康づくりに向けて どう運動すべきか ニッセイ基礎研究所



医師監修 作成 心不全にはどういった原因があるか 高血圧症 不整脈 心筋梗塞 狭心症など Medley メドレー



高齢化社会で増加する心不全 心臓弁膜症が原因の心不全は治すことが可能 今月のトピックス 公益財団法人 日本心臓財団



実物大の心臓模型 標本からの型取りで細部まで忠実に再現 心臓 実物大5分解モデル 心臓弁レリーフ付 3b Scientific 3b Scientific 人体模型 解剖モデル Amazon



医師監修 作成 心不全にはどういった原因があるか 高血圧症 不整脈 心筋梗塞 狭心症など Medley メドレー



ラッキョウに を合わせると狭心症 不整脈 心肥大が改善するとは 公式 横浜漢方サント薬局 昭和44年創業 個別カウンセリング専門



不整脈研究グループ



B5iは 心臓肥大化の進行における新たな役割を果たします サイヤジェン株式会社 Cyagen



Vital Sign 血圧 堤正裕 理学療法士 心臓 リハビリ Note



肥大型心筋症 エリー動物病院 岐阜県中津川市 夜間救急 日曜祝日診療可 腫瘍科



不整脈とed Edとは 浜松町第一クリニック



狭心症 心筋梗塞 愛知県稲沢市の糖尿病内科 内科ならおおこうち内科クリニック



症例114 長年無症状に経過した 87歳男性 公益社団法人 臨床心臓病学教育研究会 ジェックス



Www J Circ Or Jp Cms Wp Content Uploads 02 Jcs16 Sumitomo H Pdf



Http Www Jcvrf Jp General Pdf Arekore Arekore 091 Pdf



Funacli Jp Wp Collumn Number 18 Nakagawa Pdf



狭心症 不整脈の検査 治療 狭心症 不整脈の検査 治療について



猫 エブリンローズの咲く庭で 楽天ブログ



最新の前立腺肥大症の治療 トイレの悩み解消 患者さん ご家族の皆さまへ 日本新薬株式会社



高血圧 ってどんな病気 日本臨床内科医会



肺癌 05 肺疾患 Msdマニュアル プロフェッショナル版



大動脈弁形成術 渡邊剛 公式サイト



Www Juntendo Ac Jp Hss Albums Abm Php F Abm Pdf N 04 M 394 Pdf



スポーツ医学の効用 健康づくりに向けて どう運動すべきか ニッセイ基礎研究所



スポーツ心臓



はじめての方へ 心不全 心臓の機能低下で全身の血の巡りが悪くなる状態 Lifull介護 旧home S介護



今さら聞けない心臓血管外科基本手技 Web動画付 電子版 医書 Jp



専門治療 弁膜症疾患 心臓血管外科 兵庫県立姫路循環器病センター



Tohoku Ctr Hsp Com Wordpress Wp Content Uploads 18 08 Dreaming 94 All 01 Pdf



Hospital Jrhokkaido Co Jp Jrhosp Cms18 Wp Content Uploads 18 07 Mn Heart Failure Dr Hasegawa Pdf



新着記事一覧 心臓手術体験記 大動脈弁閉鎖不全症弁置換術 楽天ブログ



17 5318号 心臓シミュレーションデバイス Astamuse



Http Www Cpnet Med Keio Ac Jp Uploads 17 02 Inomata Pdf



Http Www Npo Jhc Org Fukaken28th Pdf



1



人間ドックについて 心電図について


0 件のコメント:
コメントを投稿